廣州市住建局通報6月份建設工程消防設計審查情況

各有關單位:
為進一步規范我市建設工程消防設計審查工作,督促各相關單位依法履行建設工程主體責任,現將2020年6月份建設工程消防設計審查情況通報如下:
一、基本情況
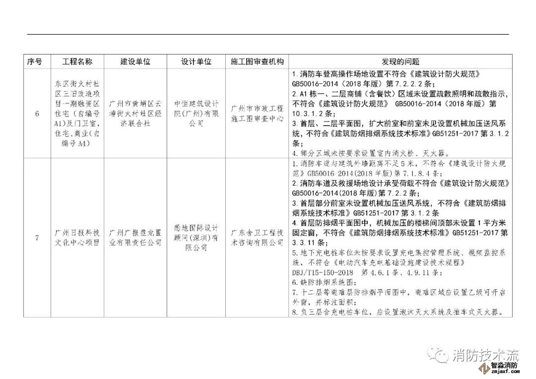
2020年6月,在我局辦結的建設工程消防設計審查項目中部分企業倉促出圖,質量不高,導致合格率較低,共有15宗不合格項目(詳見附件),反映了部分項目建設單位、設計單位、施工圖審查機構未嚴格履責、未嚴格遵守國家消防法規和技術標準規范,設計質量有待進一步提高。
二、發現的主要問題
一是部分項目建筑消防總平面布置不符合規范要求,消防車道轉彎半徑不足或未設置消防車道、消防救援場地設計無法滿足消防車登高操作要求等。
二是部分防煙樓梯前室以及與消防電梯前室面積不滿足《建筑設計防火規范》GB50016-2014(2018年版)要求。
三是部分項目樓梯間在首層無法直通室外,未采用擴大前室通向室外,或擴大前室未按規范要求設置機械加壓送風系統或開向擴大前室的門未按要求設置相應防火門。
四是設置電動汽車充電設施的項目未按照《電動汽車充電基礎設施建設技術規程》DBJ/T15-150-2018要求進行設計。
五是部分裝修材料不符合《建筑內部裝修設計防火規范》GB50222-2017要求。
六是部分防火分區安全出口或疏散樓梯設置數量不符合《建筑設計防火規范》GB50016-2014(2018年版)要求。
七是部分區域未按要求設置室內消火栓、滅火器、推車式滅火器。
八是防火分區之間防火分隔不符合要求。
三、下一步工作要求
請各有關單位嚴格執行國家和地方消防法律法規、消防技術標準規范,認真履行工程建設主體責任,樹立企業良好形象,切實落實我市建設工程消防審查要求,確保建設工程消防安全。各設計單位、施工圖審查機構應高度重視存在問題,采取有效措施,避免相同問題重復出現。在后續項目如再有違反同一條款的項目,我局將列為重點抽查對象并依法進行處理。
特此通報。
附件:2020年6月部分建設工程消防設計審查情況匯總表
廣州市住房和城鄉建設局
2020年7月13日








蘇州智淼消防主營:應急管理部發布最新消防檢測儀器設備全套配備、防雷檢測裝置,火災現場勘查箱、消防監督檢查驗收箱、消防測試煙槍、試水裝置、建筑消防設施檢測箱、電氣防火檢測設備等,消防檢測設備網址:http://m.dsouihoi.com/;電話:18910580194(何經理)
推薦文章
- 國務院辦公廳關于加強基層消防工作的意見(2026年)
- 疏散樓梯凈寬超過一定數值,應加裝中間扶手
- 當設置吊頂時,氣體滅火防護區的凈高是否指吊頂以下的高度?
- 什么是充實水柱及其相關規范條文
- FM,UL等等消防認證,啥意思?哪來的?哪兒用得到?
- 點型火災探測器上的黃燈亮,什么意思?
- 中庭在首層區域是否需要考慮人員的疏散?
- 為什么消防水泵房不能設置在地下三層及以下?
- 高壓細水霧+氣體滅火聯動程序,一文吃透
- 消防總隊回復:持結業證值班需承擔什么法律責任?






蘇公網安備32058102002157號